手機版

當前位置:首頁 > 專題專欄 > 生態環境普法 > 博採眾長

“美麗浙江 與法同行”生態環境“八五”普法總結大會暨第二屆浙江省企業生態環境法律知識競賽在杭州舉行

2025-11-27 來源:浙江生態環境(公眾號)

2025-11-27 來源:浙江生態環境(公眾號)
分享到:
[列印] 字號:[大] [中] [小]
  11月26日下午,“美麗浙江 與法同行”生態環境“八五”普法總結大會暨第二屆浙江省企業生態環境法律知識競賽在浙江工商大學舉行。本次活動以“美麗浙江 與法同行”為主題,旨在對“八五”普法進行全面總結,持續推動浙江省生態環境法治宣傳教育,打造生態環境普法活動品牌,為建設更高水準生態省、打造美麗浙江營造良好的法治氛圍。
  生態環境部法規與標準司相關處長,省生態環境廳黨組成員、副廳長麻勝聰,浙江工商大學黨委副書記袁金祥,省人大常委會環資委、省人大常委會法工委、省司法廳、省高級人民法院、省人民檢察院、共青團浙江省委員會等相關單位負責人,以及各設區市生態環境局相關負責人,省生態環境廳相關處室(單位)代表,高校師生代表,企業代表等500余人參加活動。
  生態環境部法規與標準司相關處長在致辭中表示,過去五年普法在浙江實現了深層邏輯轉變,多部門協同發力構建起浙江生態環境普法大格局,希望浙江能持續深化法治創新,推動更多“浙江經驗”上升為國家制度。
  麻勝聰指出,五年來,浙江構建起全方位的生態環境普法立體網路。他強調,要在習近平法治思想和習近平生態文明思想的科學指引下,以即將出臺的生態環境法典宣貫為主線,自覺將普法工作融入加快建設更高水準生態省、打造美麗浙江的大局。
  袁金祥提出,當前,浙江正以更高水準生態省建設為目標,將法治思維貫穿生態文明建設全過程,持續深化生態環境普法工作,是推動全社會形成生態環境法治共識的必要路徑。
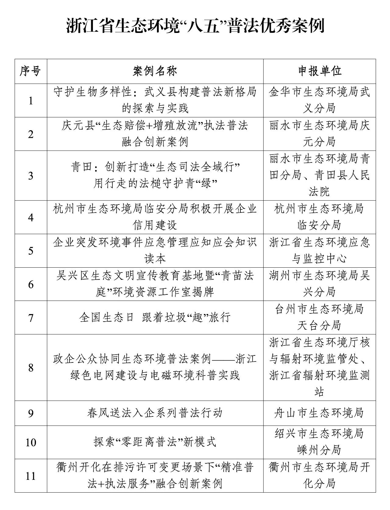
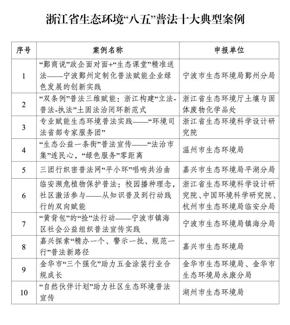
  活動現場,浙江省生態環境“八五”普法十大典型案例正式發佈。這10項從全省75項申報案例中遴選産生的實踐樣本,連同11項優秀案例,總結提煉了我省生態環境“八五”普法的成功經驗,生動展現了浙江在生態環境法規實施、執法創新、普法惠民等方面的豐碩成果。現場邀請了四個典型案例代表作經驗分享,帶來深耕一線的實踐智慧和經驗沉澱,為今後深化生態環境法治宣傳教育工作提供了參考與借鑒。
  青年力量成為法治護綠的生力軍。第二屆浙江省大學生生態環境法治行開展以來,全省千余名高校師生志願者開展了內容豐富、形式多樣的普法實踐,現場對其中的優秀組織單位和個人進行表彰。浙江工商大學“綠見浙裏 築夢青村”實踐團的志願者代表分享了深入鄉村、社區開展普法宣傳的經歷,展現了青年學子以腳步丈量責任、以微光點亮法治的青春擔當。
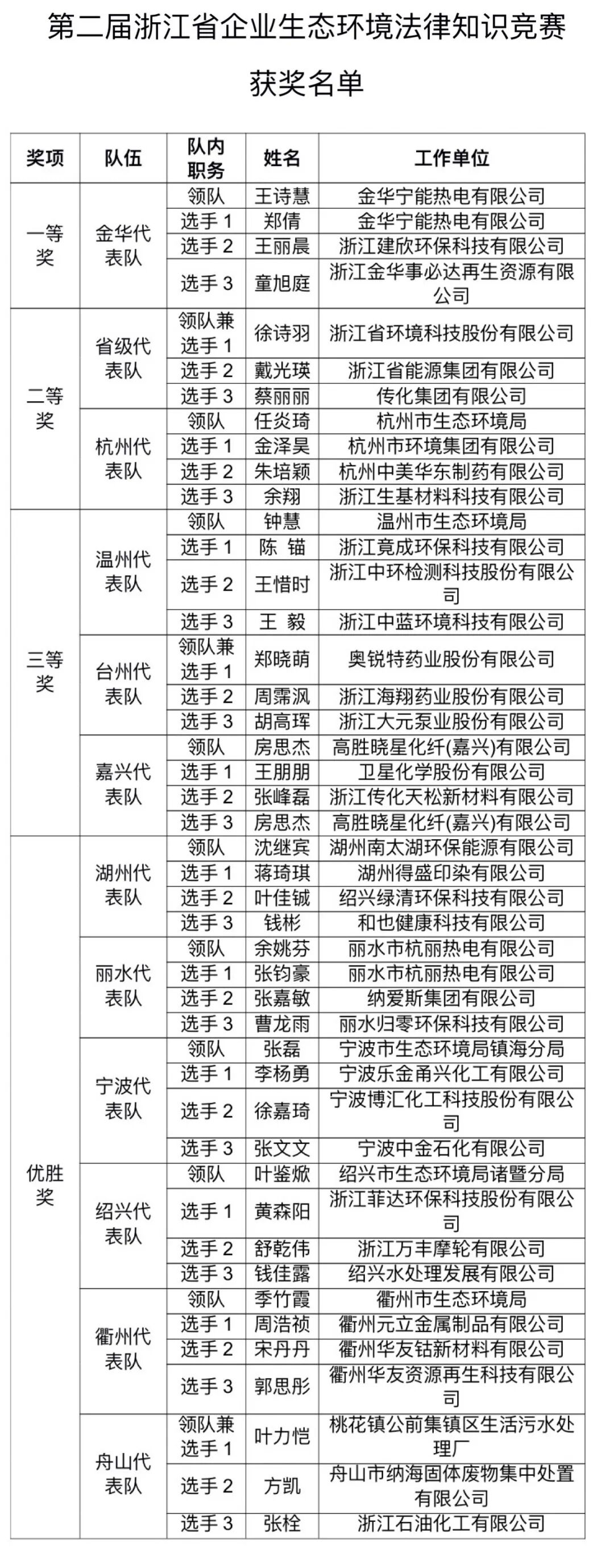
  活動現場還舉行了第二屆浙江省企業生態環境法律知識競賽,12支隊伍同臺競技,現場氛圍緊張熱烈。來自全省各地36家企業的選手們,通過基礎速答、能力挑戰、風險抉擇、冠軍爭奪等四個環節,圍繞生態環境相關法律法規快速反應、果斷抉擇、精準作答。經過激烈角逐,最終産生了一等獎隊伍1支、二等獎隊伍2支、三等獎隊伍3支以及優勝獎隊伍6支,彰顯了選手們良好的生態環境法治素養以及浙江企業主動守法、合規發展的良好風采。
  本次活動由浙江省生態環境廳、浙江省司法廳、共青團浙江省委員會主辦,浙江省環境科學學會、浙江省生態環境宣傳教育中心、共青團浙江省生態環境廳委員會、浙江工商大學環境科學與工程學院、浙江金道律師事務所承辦。
  第二屆浙江省企業生態環境法律知識競賽獲獎名單
  浙江省生態環境“八五”普法十大典型案例
  浙江省生態環境“八五”普法優秀案例

版權所有:中華人民共和國生態環境部

ICP備案編號: 京ICP備05009132號

網站標識碼:bm17000009

京公網安備 11040102700072號

電腦版